济南园林景观设计旅游规划设计,美丽乡村建设规划,园林景观设计

关于举办第二十三届中国风景园林规划设计大会的通知

2024-05-13 09:26:02  点击:

(来源:中国风景园林学会)


学会各单位会员,各规划设计院(所、公司)及相关单位:

为更好地发挥风景园林行业在推动绿色发展,促进人与自然和谐共生,提升城乡绿色高质量发展和助力中国式现代化建设的作用,交流风景园林规划设计和技术创新成果,提高风景园林规划设计水平,中国风景园林学会规划设计分会定于2024年5月15-19日,在杭州市举办“第二十三届中国风景园林规划设计大会”。诚邀广大会员和风景园林行业同行莅临参会,共谋行业发展,共享技术创新,共议社会所盼。

现将有关事项通知如下:

一、会议主题

风景园林助力中国式现代化建设

二、会议组织机构

支持单位:

浙江省住房和城乡建设厅

主办单位:

中国风景园林学会规划设计分会

浙江省风景园林学会

承办单位:

杭州园林设计院股份有限公司

浙江省城乡规划设计研究院有限公司

中国电建集团华东勘测设计研究院有限公司

中国美术学院风景建筑设计研究总院有限公司

浙江省建筑设计研究院有限公司

浙江农林大学园林设计院有限公司

浙江大学建筑设计研究院有限公司

诚邦设计集团有限公司

浙江人文园林股份有限公司

杭州萧山园林集团有限公司

汇绿园林建设发展有限公司

铭扬工程设计集团有限公司

浙江鸿翔园林绿化工程有限公司

杭州金溢建设集团有限公司

浙江远鸿生态园林股份有限公司

协办单位:

诚通凯胜生态建设有限公司、华甬工程设计集团有限公司、杭州之江园林绿化艺术有限公司等。

协助单位:

浙江省城市治理研究中心

支持媒体:

《中国建设报》、《中国园林》杂志社、《风景园林》杂志社、中国建筑工业出版社、风景园林新青年、规划中国、《园林》学刊、《广州园林》、《浙江建设》、《浙江园林》、浙江日报、潮新闻、《浙江画报》杂志、浙江卫视、浙江摄影出版社等。

三、会议时间和地点

会议日期:2024年5月15-19日

报到时间:2024年5月15日10:00-22:00

2024年5月16日07:30-10:00

会议地点:浙江省人民大会堂(杭州市西湖区环城西路46-2号)

报到地点:浙江省人民大会堂东大厅

四、主要内容

(一)主旨报告

会议拟邀请程泰宁、吴志强、王国平、杨保军、苗泽、姚昭晖、李雄、杨锐、高小辉等专家学者作大会主旨报告。

(二)专题研讨

设置分会场如下:

分会场一:公园城市规划与场景营城

分会场二:风景园林规划设计创新与实践

分会场三:乡村振兴规划设计

分会场四:园林文化保护与设计传承

分会场五:风景名胜与自然保护地规划

分会场六:生态基础设施规划建设

分会场七:公园绿地开放共享规划设计

分会场八:科学绿化与绿色低碳设计

分会场九:智慧园林与信息化设计

分会场十:青年风景园林师先锋论坛(暨第四届浙江省风景园林学会青年设计师论坛)

分会场十一:风景园林与城市设计

分会场十二:口袋公园建设与社区品质提升

分会场十三:公园运营策划与设计

分会场十四:城市生物栖息地营建规划设计

分会场十五:流域治理与滨水空间规划设计

分会场十六:城市更新与街景空间营造

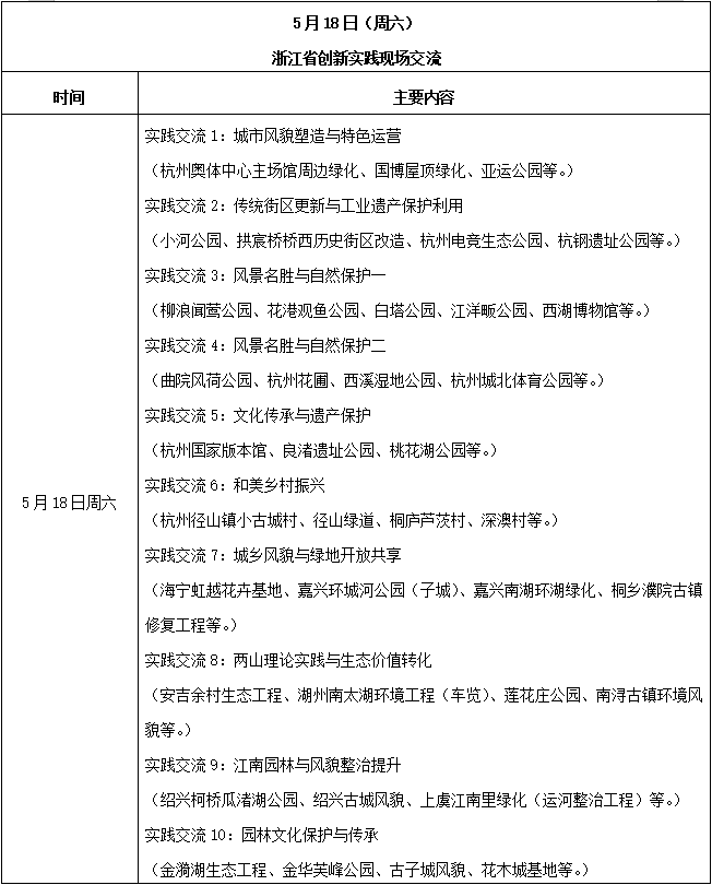
(三)浙江省创新实践现场交流

5月18日开展浙江省风景园林创新实践现场交流,拟定10条线路;因场地等因素,每个线路有人数上限,请参会人员尽早报名选定。

1、市内线路:

(1)城市风貌塑造与特色运营线:杭州奥体中心主场馆周边绿化、国博屋顶绿化、亚运公园等,限150人。

(2)传统街区更新与工业遗产保护利用线:拱宸桥桥西历史街区改造、小河公园、杭钢遗址公园等,限100人。

(3)风景名胜与自然保护1线:柳浪闻莺公园、花港观鱼公园、白塔公园、江洋畈公园、西湖博物馆等,限100人。

(4)风景名胜与自然保护2线:曲院风荷公园、杭州花圃、西溪湿地公园、杭州城北体育公园等,限100人。

(5)文化传承与遗产保护线:国家版本馆、良渚遗址公园、桃花湖公园等,限100人。

(6)和美乡村振兴线:杭州径山镇小古城村、径山绿道、法云古村改造、深奥村等,限100人。

2、市外线路:

(1)城乡风貌与绿地开放共享线:海宁虹越花卉基地、嘉兴环城河公园(子城)、嘉兴南湖环湖绿化、桐乡濮院古镇修复工程等,限100人。

(2)两山理论实践与生态价值转化线:安吉余村生态工程、湖州南太湖环境工程、莲花庄公园、南浔古镇环境风貌等,限100人。

(3)江南园林与风貌整治提升线:绍兴柯桥瓜渚湖公园、绍兴古城风貌、上虞江南里绿化(运河整治工程)等,限100人。

(4)园林文化保护与传承线:金华芙峰公园、古子城风貌、花木城基地、金旖湖生态工程等,限100人。

备注:线路点位将根据报名与实际情况进行微调。

(四)全体委员会议

5月15日下午15:00召开中国风景园林学会规划设计分会第七届二次全体委员工作会议。请分会会长、副会长、秘书长、副秘书长、委员本人参会,审议分会重要工作事项。


五、会议日程


65a52443e1a2665ff1cacae1b7eedcc7_6a5baaf5197e4686a05cb10555bc0aa9.png


37f14efc8576797654080fa6882b4c7b_3ededacd81c7475dae4edeed9c626a6e.png


d5e3711cdfaf00e564fac63898818875_7591c529eef74e9fa24140aeda1b5262.png


2cf8d4bbba555d660c6aff12066192d4_6b165f30dc56416397000e6b4c12cf67.png


六、联系方式

(一)报名咨询

第二十三届中国风景园林规划设计大会办公室:

毕晨纲:13758922739

郑浅予:15757366949

李旭彤:13936620195

中国风景园林学会规划设计分会秘书处:

郭 鑫:15011150635

吴 雯:18600166799

(二)缴费及发票咨询

陈 晨:010-88084168


#济南庭院园林景观设计#济南园林景观设计公司#济南庭院花园设计#山东园林景观设计公司#山东庭院设计公司#济南园区设计公司#山东花园庭院景观设计

前一篇:今年,济南打造“五个园林”

后一篇:关于举办2024“风景园林月”系列学术科普 报告会之杭州站